Preacherman Posted August 20, 2018 Posted August 20, 2018 (edited) Hi Panzerkommandanten, da das Thema Steuerung immer wieder auftaucht (die Default-Belegung ist ein schlechter Witz) poste ich hier mal meine momentane Belegung: WASD Q und E für die Distanzanzeige im Fadenkreuz. Lässt sich dann prima während des Zielens bedienen. Shift+E für Motorstart (E bereits belegt, siehe oben) F für Luke auf/ zu R für Reload (MG) Space: Maschinengewehr Mausklick links: Feuern Mausklick rechts: Wechsel zwischen Sicht (Zoom). Man könnte auch Shift oder Leertaste nehmen, aber ich bin das mit Rechtsklick von WoT und Arma so gewöhnt und finde es sehr praktisch. Mausrad: Zoom in/ out 1,2,3,4 für die Positionen im Panzer (Bug: klappt nicht bei der Tiger-Kommandant-Position, behelfsmäßig Shift+C zum durchcyclen) HOTAS Schubsteuerung für Throttle/ Gas: so kann man wunderbar fahren ohne ständig "W" gedrückt zu halten und das Tempo kontrollieren. Die ganze Steuerung klappt bei mir sehr gut. Für die Außensicht sollte man noch die Achsen invertieren, da es sonst ziemlich ungewöhnlich ist. Besonders die neben W liegenden Q und E Tasten hat man schnell verinnerlicht und das Zielen macht richtig Spaß. Grüße, Preacherman Edited August 20, 2018 by Preacherman
Gunsmith86 Posted September 17, 2018 Posted September 17, 2018 "Panzerkampfwagenbuch" Falsch! In der Sonne halten, ohne Schatten auszunutzen Richtig! Den Schatten der Bäume Sorgfälltig ausnutzen. Start einer kleinen Serie mit Tipps für Panzerfahrer. 4
Gunsmith86 Posted September 17, 2018 Posted September 17, 2018 (edited) Falsch! Im Angriff oder beim überqueren von offenen Gelände langsam fahren. Richtig! Im Angriff oder bei überqueren von offenen Gelände so schnell fahren wie du kannst. Denn in langsamer Fahrt kann man kaum besser beobachten und schießen als in schneller Fahrt. Andererseits wird man selbst genauso leicht getroffen wie im Halten. Deshalb gibt es für dich nur ein Halten zum Feuern! Sonst gilt immer Vorwärtsfahren! Edited September 17, 2018 by Gunsmith86 3
Gunsmith86 Posted September 18, 2018 Posted September 18, 2018 Falsch! Beim Marsch oder Angriff über ungünstiges Gelände mit flankierenden Wald oder anderen hindernissen die möglicherweise vom Feind besetzt sind Mitten über das offene Gelände Fahren. Richtig! So dicht am Rand entlang Fahren das allen Panzerabwehrwaffen im Wald das Schussfeld genommen wird und Waffen von der anderen Seite über die maximal mögliche Entfernung schießen müssen. Außerdem die Seite wählen welche den dunkelsten Hintergrund beim vorgehen bietet. Hier der Schatten auf der rechten Waldseite. 2
LesG Posted September 20, 2018 Posted September 20, 2018 (edited) On 8/20/2018 at 3:00 PM, Preacherman said: HOTAS Schubsteuerung für Throttle/ Gas: so kann man wunderbar fahren ohne ständig "W" gedrückt zu halten und das Tempo kontrollieren. Ich halte W gedrückt und öffne die Karte über die Taste O. Dann die W Taste solange die Karte geöffnet ist loslassen. Dann die Karte schließen und der Panzer fährt weiter. A und D können wie gehabt für Richtungsänderungen benutzt werden. Der Panzer fährt trotzdem weiter vorwärts. Ist zwar ein wenig rumgetrickse aber so muss man die W Taste nicht ständig gedrückt halten. Damit der Panzer wieder zum Stillstand kommt muss man kurz die W Taste drücken. S verringert zwar die Geschwindigkeit bringt den Panzer aber nicht zum Stillstand. @Gunsmith86 Klasse Sache - kurz und übersichtlich Ich hoffe du machst noch mehr. Falls jemand Interesse hat - Roccat Grid für die Panzer in IL2 Download: http://www.mediafire.com/file/69lm9okxh9v4hlr/IL2TankCrew.rpgp/file Es sind sehr wenig Tastaturkommandos zur Zeit aber das kann sich ja noch ändern. Sollten Tastenbefehle hinzu kommen wird das Grid von mir erweitert. Edited September 20, 2018 by LesG 1 1
Gunsmith86 Posted September 20, 2018 Posted September 20, 2018 Falsch! In der Sonne auf der rechten Straßenseite fahren Richtig! Den Schatten der Bäume bei der Fahrt zu nutzen. 2
Gunsmith86 Posted September 20, 2018 Posted September 20, 2018 Falsch! Vorwärts in die Deckung zur Bereitstellung fahren, da sich dann Später beim Rückwärts herausfahren Schwierigkeiten ergeben. Richtig! Den Panzer rückwärts in Deckung fahren, da das herausfahren dann reibungslos erfolgen kann. 1 1
Gunsmith86 Posted September 21, 2018 Posted September 21, 2018 Falsch! Aus einer Waldstraße herauszufahren, ohne das Vorgelände aus dem haltenden Wagen abzusuchen. Richtig! Im Waldrand kurz in Stellung zu fahren und mit hilfe des Fernglases das Vorgelände abzusuchen. 1 2
LesG Posted October 3, 2018 Posted October 3, 2018 (edited) @Gunsmith86 Ich habe deine Erklärungen ein wenig auf mich wirken lassen und da fiel mir eine Tarnnetzfunktion ein die ich für meinen CTF Mod für ArmaIII (Iron Front 1944) mal gescripted habe. Da IL2 ja ähnliche Tarnnetzmodelle schon im Spiel hat dürfte die Integration nicht so ein Problem darstellen. Das wäre ein sinnvolles Feature um noch besser gegen Luftaufklärung gedeckt zu sein. Edited October 3, 2018 by LesG 1
Himmselbuster Posted October 4, 2018 Posted October 4, 2018 A Propos Luftaufklärung: Ist eigentlich geplant, Panzer und Flieger gemeinsam auf Onlineservern kämpfen zu lassen?
1./JG42flesch Posted October 4, 2018 Posted October 4, 2018 Ist bereits jetzt auf den Servern "Aktion Tanks und Dogfight" und dem "Attention EFront Tanks and Aircraft" möglich. Auf ersterem nur mit Menschlich gesteuerten Flugzeugen und Panzern, auf EFront mit Bots sowohl in der Luft wie am Boden. 1
LesG Posted October 4, 2018 Posted October 4, 2018 56 minutes ago, Himmselbuster said: A Propos Luftaufklärung: Ist eigentlich geplant, Panzer und Flieger gemeinsam auf Onlineservern kämpfen zu lassen? Quote ......Ist bereits jetzt auf den Servern "Aktion Tanks und Dogfight" und dem "Attention EFront Tanks and Aircraft" möglich....... Der Aktion Tanks and Dogfight Multiplayer Server läuft schon sehr lange. Ich würde den auch mal antesten an deiner Stelle. Das macht schon Spaß wenn die Panzer, gelenkt von menschlichen Spielern auf der Karte agieren und Zonen einnehmen können etc. Wenn das richtig koordiniert abgeht dann macht das echt Laune. 2
LesG Posted October 4, 2018 Posted October 4, 2018 (edited) Ich hab vergessen zu erwähnen dass die Tarnnetze die Silhouetten der Panzer auch gut gegen vorbei ziehende Panzerkolonnen verschleiern. Das ist zumindest mein Erfahrungswert aus ArmaIII - Iron Front 1944. So manch ein Gegner ist an mir vorbei gefahren ohne mich erkannt zu haben was ihm dann zum Verhängnis wurde. Edited October 4, 2018 by LesG
Yogiflight Posted October 4, 2018 Posted October 4, 2018 Sind die Server mit oder ohne Icons? Weil Panzer mit Icons macht jetzt nicht wirklich viel Sinn, denn einer der wichtigsten Aspekte ist ja das taktische Bewegen im Gelände,was dir aber halt nicht nützt, wenn der Gegner den Icon über dir sieht. Und Entfernungsermittlung fällt dann ja auch gleich mal aus, steht ja da.
1./JG42flesch Posted October 4, 2018 Posted October 4, 2018 Sind ohne Icons, aber da Russen Server immer mit einem großen taktischen Vorteil für die Roten! Stadt oder Waldkampf, deutlich kürzeren Weg zu einer strategischen Brücke usw. Die ganzen scheiß Bäume an den Straßen wie im Park von Sancousi, kaum freie Flächen.
Yogiflight Posted October 5, 2018 Posted October 5, 2018 Ja das mit den Alleen überall in der Steppe habe ich schon vor langer Zeit mal angesprochen, hat sich nicht viel verändert, obwohl es ein paar Wege auf der Stalingrad Karte gibt, die frei sind. Ich bin gespannt, wie das auf der TC-Karte aussehen wird.
LesG Posted October 5, 2018 Posted October 5, 2018 8 hours ago, 1./JG42flesch said: Sind ohne Icons, aber da Russen Server immer mit einem großen taktischen Vorteil für die Roten! Stadt oder Waldkampf, deutlich kürzeren Weg zu einer strategischen Brücke usw. Die ganzen scheiß Bäume an den Straßen wie im Park von Sancousi, kaum freie Flächen. Erscheinen die Icons nicht in dem Augenblick wenn die Panzer aufgeklärt sind? Kann aber auch sein dass ich das mit dem EU Official - Planes and Tanks by DED verwechsel.
1./JG42flesch Posted October 5, 2018 Posted October 5, 2018 Nein Icons erscheinen nicht. Die Bot Panzer sind auch leichter abzuschießen, da reicht oft ein Schuß auf bis zu 1500m. Menschlich gesteuerte stecken da deutlich mehr ein, hatte den extremsten Fall das ein T34, 6 Schuß aus ca 700m ins Heck wegsteckte bis er zerstört war. Auch kanns passieren dass ein Tiger auf 1200m frontal von einem T34 zerstört wird, was schlicht weg ein Witz ist. Da müssen die noch einiges nachbessern ( glaub ich dran).
LesG Posted October 5, 2018 Posted October 5, 2018 (edited) 13 minutes ago, 1./JG42flesch said: Nein Icons erscheinen nicht. Die Bot Panzer sind auch leichter abzuschießen, da reicht oft ein Schuß auf bis zu 1500m. Menschlich gesteuerte stecken da deutlich mehr ein, hatte den extremsten Fall das ein T34, 6 Schuß aus ca 700m ins Heck wegsteckte bis er zerstört war. Auch kanns passieren dass ein Tiger auf 1200m frontal von einem T34 zerstört wird, was schlicht weg ein Witz ist. Da müssen die noch einiges nachbessern ( glaub ich dran). Oh ja, da sind noch so einige Baustellen die massiv verbessert werden müssen bevor das ne Runde Panzer SIM ist. Ich glaube da aber auch dran dass die das hinbekommen können. Da steckt zwar noch ne Menge Arbeit drin aber schaffbar ist das bis Frühjahr 2019. Worum es richtig ruhig geworden ist ist diese Ankündigung: Quote In 2018 we plan to release a Free Limited Demo for Sturmovik that will allow new customers to easily try Sturmovik. Users can then purchase content to turn their demo into their home-base for all things Sturmovik. More details on the Great Battles Demo first quarter of 2018. Eine der wichtigsten Aussagen in 2017 (für die Leute draußen) und es kommt gar nichts mehr an Infos. Da warten echt viele drauf dass sie IL2 Sturmovik mal antesten können. Das finde ich total schade dass man gar keine Infos mehr darüber bekommt. Edited October 5, 2018 by LesG
Juri_JS Posted October 5, 2018 Posted October 5, 2018 Wenn ich mich richtig erinnere, hat Jason in einem seiner Interviews gesagt, dass es erstmal keine Demoversion geben wird.
LesG Posted October 5, 2018 Posted October 5, 2018 Oooops - da werden sich aber viele Leute mächtig drüber freuen. Kann man das irgendwo nachlesen? Hast du vllt. einen Link für mich?
Juri_JS Posted October 5, 2018 Posted October 5, 2018 Es war in einem von Jasons Videointerviews aus dem Jahr 2018, ich weiß nur nicht mehr in welchem.
Blooddawn1942 Posted October 5, 2018 Posted October 5, 2018 Ich hoffe doch, dass TC noch etwas für die VR Nutzung optimiert wird. Stand jetzt kann man unmöglich die Zieleinrichtung benutzen, da das Visier unlesbar klein ist.
LesG Posted October 5, 2018 Posted October 5, 2018 (edited) Wir haben es gefunden (bei Minute 35 geht es los) Danke Juri für die Hilfe Das wars mit der Demo. Man hätte das aber auch mal offiziell hier im Forum verkünden können. Woher sollen die Leute das denn wissen und warten und warten....... Edited October 5, 2018 by LesG
ram0506 Posted October 5, 2018 Author Posted October 5, 2018 Leute, bleibt bitte beim Thema Tank Crew hier im Thread. Ist sowieso schon schlimm genug, dass wir kein passendes Unterforum dafür bekommen. Dann soll es wenigstens hier ansatzweise übersichtlich bleiben. Danke! 1
LesG Posted October 5, 2018 Posted October 5, 2018 (edited) Kann ich verstehen dass du das einforderst. Ging was hin und her. Ich würde Besserung geloben aber die Situation hier macht mich nicht mehr zufrieden (was nicht an dir liegt). In diesem Sinne - ich sach mal "Bye Bye" weil ich so ne Art von Informationspolitik wie sie J. Williams an den Tag legt nicht mag. Wenn man etwas offiziell verkündet dann sagt man es auch offiziell ab! @Bhaal ich werde dir gerne weiterhin im "Offtopic" mit den WW.I Fliegern helfen. Edited October 6, 2018 by LesG
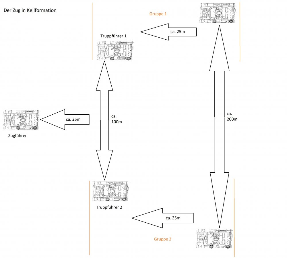
Gunsmith86 Posted October 9, 2018 Posted October 9, 2018 So diesmal ohne Richtig oder Falsch eine Serie von Marsch- und Kampfformationen der Panzertruppe auf Zugebene. Der Zug besteht aus 4 oder 5 Panzern bei Zügen mit nur 4 Panzern entfällt der Zugführerwagen. Die Aufgaben des Zugführers entfallen dann auf einen der beiden Truppführer welcher dann zugleicj Truppführer und Zugführer ist. Der Zug Pz.Kpfw. als Spitzenzug. Die Spitze hat als der vorderste Teil des Kampfverbandes in verstärkten Maße auch die Aufgabe der Vorhut zu erfüllen. Es ist daher notwendig, dass ein besonders energischer Offizier als Führer der Spitze eingeteilt wird. Der Zug selbst muß in dem nötigen Verhalten besonders geübt sein. Der Spitzenzug hat sich wie folgt zu gliedern. Der Zug in Doppelreihe. Die Doppelreihe hat den Vorteil einer schnelleren Marschgeschwindigkeit und begünstigt zusätzlich noch das rasche Reagieren auf wechselnde Lagen. 2
Gunsmith86 Posted October 15, 2018 Posted October 15, 2018 (edited) Übergang von der Marschformation Reihe zum Angriff in Line: - Wird vorallem dann verwendet wenn nur schwacher wiederstand aus einer Richtung angetroffen wird oder bei Hindernissen die quer zur Marschrichtung sind ( z.b: Büsche die kaum sicht auf das Gelände dahinter zulassen oder ein Hügel der nicht umfahren werden kann.). Alle Panzer überqueren sollche Hindernisse gleichzeitig um einen möglichen Gegner nicht einzelne Ziele zu bieten. Der Zug beim Angriff in Keilformation: -Diese Formation erlaubt allen Panzern sehr gute Feuermöglichkeiten nach vorne und zum teil zu den Seiten. Dadurch das nicht alle Panzer auf gleicher höhe fahren wird dem Gegner das einschätzen der Entfernung erschwert. Sie bietet den Fahrzeugen der Zweiten Welle Deckung und ermöglichtes es ihnen dicht aufgeschlossen zu folgen. Zug in gestaffelter formation: -Diese Formaion wird immer dann benutzt wenn eine offene Flanke abgedeckt werden muss. ( z.b: beim umfahren eines vom Feind besetzten Ortes all einheiten Feuern dabei aus der Fahrt und halten soviel abstand zum Ort wie möglich. Wenn weitere Einheiten vorbei geführt werden müssen bleibt eine Gruppe zurück und Feuert aus Sicheren abstand nach dem vorbeifahren um den Resten der Nachfolgenden Truppen Deckung zu geben. Der Haupteil der Kampfgruppe setzt seinen auftrag ohne Unterbrechung aus! Ist die Bedrohung auf der linken Seite werden alle Panzer links gestaffelt. Edited October 15, 2018 by Gunsmith86 1
falke1 Posted October 27, 2018 Posted October 27, 2018 Historical scripted Soviet and German campaigns wo finde ich die ????
ram0506 Posted October 29, 2018 Author Posted October 29, 2018 Ist mir nicht bekannt, dass es solche Kampagnen für Tank Crew bereits gibt. Leider.
falke1 Posted October 29, 2018 Posted October 29, 2018 Danke für die Antwort . Bei Tank Crew ist ein Hacken vor Historical scripted Soviet and German campaigns .
ram0506 Posted October 29, 2018 Author Posted October 29, 2018 Die Erweiterung ist ja noch in der Frühzugangs-Phase, d.h. die Inhalte werden erst nach und nach hinzugefügt. Die detaillierte Prokhorovka-Karte gibt es ja auch noch nicht.
Juri_JS Posted October 29, 2018 Posted October 29, 2018 Es gibt allerdings im Russischen Forum eine T-34 Kampagne auf der Moskaukarte: https://forum.il2sturmovik.ru/topic/5925-кампания-для-танка-т-34/ Bei der Kampagne geht es um den Überraschungsangriff der 21. Panzerbrigade auf Kalinin im Oktober 1941. Die Kampagne ist aber leider nur auf Russisch. Als ich sie damals ausprobiert hatte, habe ich die Briefingtexte einfach in Googletranslator übersetzt.
=[V]P=Grunf Posted November 20, 2018 Posted November 20, 2018 Hallo an Alle! Könnt ihr mir bitte verraten, was "TC CAP" (siehe bspw. Profil ZG15_kaltokri) zu bedeuten hat? Es ist ein Game-Modul, das IL-2 verkauft, aber welches ist es?? ?
csThor Posted November 20, 2018 Posted November 20, 2018 (edited) Tank Crew : Clash at Prokhorovka ? Edited November 20, 2018 by csThor
LesG Posted November 20, 2018 Posted November 20, 2018 (edited) On 10/27/2018 at 1:21 PM, falke1 said: Historical scripted Soviet and German campaigns wo finde ich die ???? Übrigens in den vorletzten DevDiaries wurde von 2 Kampagnen mit 10 Missionen gesprochen die mit dem Release kommen werden. Quote ......We also develop two scenario campaigns (USSR and Germany) for Tank Crew, each one containing 10 missions set in the second week of July 1943 near Prokhorovka....... Edited November 20, 2018 by LesG
Jokili68 Posted November 30, 2018 Posted November 30, 2018 Wenn ich mit meinem Tiger los legen will, "schläft" das Spiel nach ~10 Sekunden ein und nichts geht mehr. Was kann ich da machen?
I./JG68_Sperber Posted December 1, 2018 Posted December 1, 2018 Servus Panzerfahrer, hab mir jetzt TC zugelegt um meinen Acer X34P 21:9 Monitor zu testen... Soweit alles durchgelesen und doch zwei Fragen. Die Kommandanten Luke kann man noch nicht benutzen ? Kann man in der Visier Ansicht auch zoomen ? Danke und lg
ram0506 Posted December 2, 2018 Author Posted December 2, 2018 Wenn Du in die Position des Kommandanten wechselst, drückst Du den Befehl für 'Luke öffnen' (RAlt+C), dann öffnet sich die Luke und Du schaust automatisch oben raus. Das gilt ebenso für die anderen Positionen im Panzer, welche über eine Luke verfügen. In der Visiersicht kann man mit dem Mausrad zoomen. Lässt sich in der Kategorie 'Kopfsteuerung des Piloten' unter den Tastenzuweisungen 'Kopf des Piloten zoomen/hineinzoomen/herauszoomen' auch anderweitig belegen. Die Tastenzuweisung für Tankcrew ist leider ziemlich knifflig, wie ich finde. On 11/30/2018 at 9:28 PM, Jokili68 said: Wenn ich mit meinem Tiger los legen will, "schläft" das Spiel nach ~10 Sekunden ein und nichts geht mehr. Was kann ich da machen? Kann ich so nicht nachvollziehen. Was bedeutet 'schläft ein'. Spielabsturz? Nur beim Tiger oder auch bei anderen Panzern/Flugzeugen? In allen Karten?
I./JG68_Sperber Posted December 2, 2018 Posted December 2, 2018 Danke, ja sehr knifflig.. Muss ich heute Abend nochmal testen. Der Tiger hat 4 Positionen und der Panzer 3 nur 2...oder? @Jokili68 Das hat ich auch.. Irgendwas mit der Pause Taste glaub ich....
Recommended Posts
Create an account or sign in to comment
You need to be a member in order to leave a comment
Create an account
Sign up for a new account in our community. It's easy!
Register a new accountSign in
Already have an account? Sign in here.
Sign In Now