Jump to content

What Files Do I Need To Back Up For Joystick Profiles?


Recommended Posts

Posted

I don't want to lose what I've got all set up right now, but I'd like to "experiment" a bit.

I would like to try using Thrustmaster's TARGET software so I have a bit deeper tuning. ... Yes yes, I'm aware that plenty of people don't care for that software. Nevermind that, not interested.

Just, where are they and what file(s) do I need to back up to save my controller assignments? Pretty please.

Thanks. Be well. ?

Posted (edited)

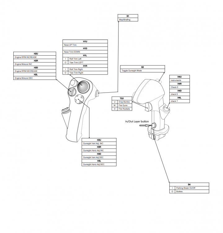
What ever drive it's loaded in/IL2Great Battles/data/input folder, save he entire thing. I have a TMWH HOTAS, I use TARGET GUI for IL2, (LCTL + E) for bail out.  Instead of joy1_button4 which is a DX command.  The software is really very easy to use.  I can't stress reading the manual for TARGET, it will explain how to use it.  I use TARGET SCRIPT for DCS, I use the 128 button hack that will not work with IL2, it can only see 60 dx commands. 

Spoiler

1495498821_IL2Profile2.thumb.png.e77a56d0ab0ade0c4e856f32a46383ad.png115570899_IL2Profile1.thumb.png.8a5023724803a9b8a8969fb6cdb8e800.png2003289628_IL2Profile3.thumb.png.797bfd46583ba39c5f9cd44630a28b53.png1958042612_BH-IL2Profile.thumb.png.56f8a1f37bb28e40ec28dcc5bf83adb0.png

I also have a BlackHog Explorer I use for six more axis and 16 more button presses, I use Joy2Key to program it.  This is an old profile, and there are some mistakes on it, the current one is not much different, you will see I use the IN/OUT function on the stick that gives me two layers of modified commands.  On the Throttle I use UP/MIDDLE/DOWN layers to give three more layers of modifiers to the buttons.  And if need be I can use modifiers in DCS to make even more.  With TARGET GUI I can also do SEQUENCE commands, I hit a button it does one thing, hit it again and it does something else. CHAIN commands, you hit the button and it will do a series of commands.  TEMPO commands are long/short key presses, I have not found a way to do those with GUI, but in my DCS SCRIPT profile I only have TEMPO commands that are in the script. 

Hoss

 

 

 

 

Edited by Hoss

Create an account or sign in to comment

You need to be a member in order to leave a comment

Create an account

Sign up for a new account in our community. It's easy!

Register a new account

Sign in

Already have an account? Sign in here.

Sign In Now
×
×
  • Create New...